Mời các quý thầy cô và các em học sinh cùng tham khảo và tải về chi tiết tài liệu dưới đây:
Chỉ 300k mua trọn bộ Bài tập cuối tuần Toán lớp 3 Kết nối tri thức cả năm bản word có lời giải chi tiết
B1: – (QR)
B2: – nhấn vào đây.
Xem thử tài liệu tại đây: Link tài liệu
Bài tập cuối tuần toán 3 Kết nối tri thức – Tuần 33
1. Phần trắc nghiệm
Bài 1: Đúng ghi Đ, sai ghi S
a) Tính diện tích miếng bìa hình vuông có chu vi 3dm 2cm.
36cm2 … 64cm2 … 128cm2 …
b) Tính diện tích miếng bìa hình chữ nhật có chu vi là 4dm 1cm, chiều rộng 9cm.
82cm2 … 288cm2 … 369cm2 …
Bài 2. Khoanh vào chữ cái đặt trước đáp án đúng
a.Số lớn nhất trong các số: 85732; 85723; 78523; 78352 là:
A. 78352 B. 85723 C. 85732
b. Thứ tự các số: 45678, 45687, 45768, 45876 từ bé đến lớn là:
A. 45687, 45768,45876, 45678
B. 45678, 45687, 45768,45876
C. 45876, 45678, 45687, 45768
c. Số bé nhất trong các số : 21011; 21110; 21101; 21001 là
A. 21001 B. 21110 C. 21101
d. Người ta cần chuyển 74841kg gạo vào kho. Lần thứ nhất chuyển được 17985kg, lần thứ hai chuyển được 42490kg. Hỏi sau hai lần chuyển, số gạo còn lại là bao nhiêu?
A. 15336kg B. 14366kg C. 19436kg
e. Một cửa hàng có 6845 quyển vở. Buổi sáng bán số vở đó, buổi chiều bán hơn buổi sáng 937 quyển. Hỏi buổi chiều bán bao nhiêu quyển vở?
A. 2306 quyển B. 2406 quyển C. 2506 quyển
Bài 3: Số?

2. Phần tự luận
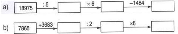
Bài 1. Viết vào ô trống theo mẫu:

Bài 2. Đặt tính rồi tính
a.28536 + 4237 b. 6371 – 2504 c. 5036 × 4 d. 7584 : 6
……………………………………………………………………………………………………………………………………………………………………
……………………………………………………………………………………………………………………………………………………………………
……………………………………………………………………………………………………………………………………………………………………
……………………………………………………………………………………………………………………………………………………………………
Bài 3: Viết biểu thức rồi tính giá trị biểu thức
a) 94 cộng với 76 rồi chia cho 5
……………………………………………………………………………………………………………………………………………………………………
……………………………………………………………………………………………………………………………………………………………………
b) 124 cộng với tích của 48 và 5
……………………………………………………………………………………………………………………………………………………………………
……………………………………………………………………………………………………………………………………………………………………
c) 2736 chia cho hiệu của 8 và 2
……………………………………………………………………………………………………………………………………………………………………
……………………………………………………………………………………………………………………………………………………………………
d) 755 chia cho thương của 10 và 2
……………………………………………………………………………………………………………………………………………………………………
……………………………………………………………………………………………………………………………………………………………………
Bài 4: Tìm a

……………………………………………………………………………………………………………………………………………………………………
……………………………………………………………………………………………………………………………………………………………………
……………………………………………………………………………………………………………………………………………………………………
……………………………………………………………………………………………………………………………………………………………………
Bài 5. Tìm giá trị của chữ số (theo mẫu)

Bài 6.Điền dấu <, >, =
|
52 760 … 52 759 38 000 + 2000 … 40 000 60 000 : 2 … 35 000 |
34 099 … 34 100 70 000 – 20 000 … 59 000 20 000 × 5 … 100 000 |
Bài 7: ) Viết số lớn nhất có đủ 4 chữ số: 0, 2, 4, 6:…………..
Viết số bé nhất có đủ năm chữ số: 2, 0, 1, 4, 5:…………..
b) Tính tổng của hai số trên
……………………………………………………………………….
Bài 8. Một bể chứa được 1080lnước. Bể không có nước, người ta mở 2 vòi cho nước chảy vào. Mỗi phút vòi thứ nhất chảy vào được 5l, vòi thứ hai chảy vào được 4l. Hỏi sau bao lâu hai vòi đó chảy vào đầy bể?
Bài giải
……………………………………………………………………………………………………………………………………………………………………
……………………………………………………………………………………………………………………………………………………………………
……………………………………………………………………………………………………………………………………………………………………
……………………………………………………………………………………………………………………………………………………………………
Bài 9 : Một phép chia có số chia là 8464, thương là 8, số dư là 1594. Tìm số bị chia trong phép chia đó.
……………………………………………………………………………………………………………………………………………………………………
……………………………………………………………………………………………………………………………………………………………………
……………………………………………………………………………………………………………………………………………………………………
……………………………………………………………………………………………………………………………………………………………………
Bài 10 : Một xe lửa đi trong 4 giờ được 160km. Hỏi xe lửa đó đi trong 3 giờ được bao nhiêu ki-lô-mét?
…………………………………………………………………………………………………………………………………………………………………..
……………………………………………………………………………………………………………………………………………………………………
……………………………………………………………………………………………………………………………………………………………………
……………………………………………………………………………………………………………………………………………………………………
C. BÀI NÂNG CAO
Bài 1 :Một phép chia có dư, có số chia là 4, thương bằng 21724 và số dư là số dư lớn nhất có thể. Tìm số bị chia trong phép chia đó?
…………………………………………………………………………………………………………………………………………………………………..
……………………………………………………………………………………………………………………………………………………………………
……………………………………………………………………………………………………………………………………………………………………
……………………………………………………………………………………………………………………………………………………………………
Bài 2 : Tính nhanh
a. 164 : 4 + 136 : 4 + 100 : 4
b. (6 × 8 – 48) : (10 + 11 + 12 + 13 + 14 + 15)
…………………………………………………………………………………………………………………………………………………………………..
……………………………………………………………………………………………………………………………………………………………………
……………………………………………………………………………………………………………………………………………………………………
……………………………………………………………………………………………………………………………………………………………………
Bài 3 : Hiếu đố Huy: “Cả gà và thỏ đếm được 24 chân. Biết số đầu gà bằng số đầu thỏ. Đố bạn biết có mấy con gà và mấy con thỏ?” Em hãy giúp Huy giải bài toán này
Bài giải
…………………………………………………………………………………………………………………………………………………………………..
……………………………………………………………………………………………………………………………………………………………………
……………………………………………………………………………………………………………………………………………………………………
…………………………………………………………………………………………………………………………………………………………………..
……………………………………………………………………………………………………………………………………………………………………
…………………………………………………………………………………………………………………………………………………………………..
Bài 4 : An, Bình, Hoà được cô giáo cho một số nhãn vở. Nếu An cho Bình 6 nhãn vở, Bình lại cho Hoà 4 nhãn vở thì số nhãn vở của mỗi bạn đều bằng 12 cái. Hỏi lúc đầu mỗi bạn có mấy nhãn vở?
Bài giải
…………………………………………………………………………………………………………………………………………………………………..
……………………………………………………………………………………………………………………………………………………………………
……………………………………………………………………………………………………………………………………………………………………
…………………………………………………………………………………………………………………………………………………………………..
Bài 5 : Một hình chữ nhật có chiều dài 16m, chiều rộng 8m. Tính cạnh của một hình vuông có chu vi bằng chu vi hình chữ nhật đó.
Bài giải
…………………………………………………………………………………………………………………………………………………………………..
……………………………………………………………………………………………………………………………………………………………………
……………………………………………………………………………………………………………………………………………………………………
…………………………………………………………………………………………………………………………………………………………………..
ĐÁP ÁN
1. Phần trắc nghiệm
Bài 1: Đúng ghi Đ, sai ghi S
1. Đúng ghi Đ, sai ghi S
a) Tính diện tích miếng bìa hình vuông có chu vi 3dm 2cm.
36cm2 S 64cm2 Đ 128cm2 S
b) Tính diện tích miếng bìa hình chữ nhật có chu vi là 4dm 1cm, chiều rộng 9cm.
82cm S 288cm Đ 369cm S
Bài 2. Khoanh vào chữ cái đặt trước đáp án đúng
|
Câu |
a |
b |
c |
d |
e |
|
Đáp án |
C |
B |
A |
B |
A |
Bài 3: Số?

2. Phần tự luận
Bài 1. Viết vào ô trống theo mẫu:
Bài 2. Đặt tính rồi tính
|
a) 32773 |
b) 3867 |
|
c) 20144 |
d) 1264 |
Bài 3: Viết biểu thức rồi tính giá trị biểu thức
a) 94 cộng với 76 rồi chia cho 5: (94 + 76) : 5 = 170: 5= 34
b) 124 cộng với tích của 48 và 5 : 124 + 48 × 5 = 124 + 240 = 364
c) 2736 chia cho hiệu của 8 và 2: 2736 : (8 – 2) = 2736 : 6 = 456
d) 755 chia cho thương của 10 và 2: 755 : (10 : 2) = 755 : 5 = 151
Bài 4

Bài 5. Tìm giá trị của chữ số (theo mẫu)
Bài 6.Điền dấu <, >, =
|
52 760 > 52 759 38 000 + 2000 = 40 000 60 000 : 2 < 35 000 |
34 099 < 34 100 70 000 – 20 000 < 59 000 20 000 × 5 = 100 000 |
Bài 7: ) Viết số lớn nhất có đủ 4 chữ số: 0, 2, 4, 6: 6420.
Viết số bé nhất có đủ năm chữ số: 2, 0, 1, 4, 5: 10245
b) Tính tổng của hai số trên
6420 + 10245 = 16665
Bài 8.
Bài giải
Mỗi phút cả hai vòi chảy vào bể được số lít nước là:
5 + 4 = 9 (l )
Thời gian để hai vòi chảy đầy bể là :
1080 : 9 = 120 (phút)
Đáp số : 120 phút
Bài 9 :
Bài giải
Số bị chia trong phép chia đó là:
8464 × 8 + 1594 = 69306
Đáp số: 69306
Bài 10 :
Bài giải
Mỗi giờ xe lửa đó đi được số ki-lô-mét là:
160 : 4 = 40 (km)
Xe lửa đó đi trong 3 giờ được số ki-lô-mét là :
40 × 3 = 120 (km)
Đáp số : 120km
C. BÀI NÂNG CAO
Bài 1 :
Bài giải
Trong phép chia có số chia là 4, số dư lớn nhất là 3
Vậy số bị chia là : 21724 × 4 + 3 = 86899
Đáp số : 86899
Bài 2 : Tính nhanh
a. 164 : 4 + 136 : 4 + 100 : 4 = (164 + 136 + 100) : 4 = 300 « : 4 = 75
b. (6 × 8 – 48) : (10 + 11 + 12 + 13 + 14 + 15) = (48 – 48) : (10 + 11 + 12 + 13 + 14 + 15)
= 0 : (10 + 11 + 12 + 13 + 14 + 15) = 0
Bài 3 :

Bài 4 :
Bài giải
Nếu An cho Bình 6 nhãn vở thì An còn lại 12 cái. Vậy số nhãn vở của An lúc đầu là :
12 +6 = 18 (nhãn vở)
Bình nhận từ An 6 nhãn vở rồi cho Hòa 4 nhãn vở thì còn lại 12 nhãn vở. Vậy số nhãn vở ban đầu của Bình là :
12 – 6 + 4 = 10 nhãn vở
Hòa nhận từ Bình 4 nhãn vở thì có 12 nhãn vở. Vậy số nhãn vở ban đầu của Hòa là :
12 – 4= 8 (nhãn vở)
Đáp số : An : 18 cái nhãn vở
Bình : 10 nhãn vở
Hòa : 8 nhãn vở
Bài 5 :

Xem thêm các bài tập cuối tuần Toán 3 Kết nối tri thức hay, chi tiết khác:
Bài tập cuối tuần Toán lớp 3 Tuần 31
Bài tập cuối tuần Toán lớp 3 Tuần 32
Bài tập cuối tuần Toán lớp 3 Tuần 33
Bài tập cuối tuần Toán lớp 3 Tuần 34
Bài tập cuối tuần Toán lớp 3 Tuần 35