Bài tập Toán 6 Phân tích một số ra thừa số nguyên tố
A. Bài tập Phân tích một số ra thừa số nguyên tố
Bài 1. Phân tích các số sau ra thừa số nguyên tố: 45, 270.
Lời giải:
Học sinh có thể phân tích bằng cách viết “rẽ nhánh” hoặc “theo cột dọc”.
Có thể trình bày như sau:
+) Phân tích số 45 bằng cách viết “theo cột dọc”
Vậy 45 = 3 . 3. 5 = 32 . 5.
+) Phân tích số 270 bằng cách viết “rẽ nhánh”:
Ta có: 270 = 10 . 27

Vậy 270 = 2 . 5 . 3 . 3. 3 = 2 . 33 . 5.
Bài 2.
a) Biết 400 = 24 . 52. Hãy viết 800 thành tích các thừa số nguyên tố.
b) Biết 2 700 = 22 . 33 . 52. Hãy viết 270 và 900 thành tích các thừa số nguyên tố.
Lời giải:
a) Ta có: 800 = 2 . 400
Mà 400 = 24 . 52
Do đó: 800 = 2 . (24 . 52) = (21 . 24). 52 = 24+1 . 52 = 25 . 52
Vậy 800 = 25 . 52.
b) Ta có: 2 700 = 10 . 270 = 3 . 900
Mà 10 = 2 . 5 và 2 700 = 22 . 33 . 52
Do đó: 270 = 2 700 : 10 = (22 . 33 . 52) : (2 . 5) = (22 : 2) . 33 . (52 : 5) = 2 . 33 . 5
900 = 2 700 : 3 = (22 . 33 . 52) : 3 = 22 . (33 : 3) . 52 = 22 . 32 .52
Vậy 270 = 2 . 33 . 5 và 900 = 22 . 32 .52.
Câu 3: Một ước nguyên tố của số 63 là:
A. 1
B. 2
C. 3
D. 5
Hướng dẫn giải
Lời giải
Trong các đáp án đã cho, ta thấy 1 không phải là số nguyên tố, nên đáp án A sai.
Các số 2, 3, 5 là các số nguyên tố, để tìm ước nguyên tố của 63, ta lần lượt chia 63 cho các số trên, ta thấy 63 chỉ chia hết cho 3 (theo dấu hiệu chia hết).
Vậy một ước nguyên tố của 63 là 3.
Chọn đáp án C.
Câu 4: Chọn đáp án đúng. Phân tích một số tự nhiên lớn hơn 1 ra thừa số nguyên tố là
A. viết số đó dưới dạng một tổng các số nguyên tố
B. viết số đó dưới dạng một hiệu các số nguyên tố
C. viết số đó dưới dạng một thương các số nguyên tố
D. viết số đó dưới dạng một tích các thừa số nguyên tố
Hướng dẫn giải
Lời giải
Theo lý thuyết: Phân tích một số tự nhiên lớn hơn 1 ra thừa số nguyên tố là viết số đó dưới dạng một tích các thừa số nguyên tố.
Chọn đáp án D
Câu 5: Phân tích số a ra thừa số nguyên tố, ta được a = p1m1.p2m2 …pkmk , khẳng định nào sau đây đúng?
A. Các số p1; p2; …; pk là các số dương
B. Các số p1; p2; …; pk là các số nguyên tố
C. Các số p1; p2; …; pk là các số tự nhiên
D. Các số p1; p2; …; pk tùy ý
Hướng dẫn giải
Lời giải
Khi phân tích một số a = p1m1.p2m2 …pkmk ra thừa số nguyên tố thì p1; p2; …; pk là các số nguyên tố.
Chọn đáp án B.
Câu 6: Phân tích số 18 ra thừa số nguyên tố.
A. 18 = 18 . 1
B. 18 = 10 + 8
C. 18 = 2 . 32
D. 18 = 6 + 6 + 6
Hướng dẫn giải
Lời giải
+ Đáp án A sai vì 1 không phải là số nguyên tố
+ Đáp án B sai vì đây là phép cộng
+ Đáp án C đúng vì 2 và 3 là hai số nguyên tố nên 18 = 2 . 32
+ Đáp án D sai vì đây là phép cộng
Chọn đáp án C.
Câu 7: Phân tích số 145 ra thừa số nguyên tố.
A. 145 = 1 . 5 . 29
B. 145 = 5 . 29
C. 145 = 5 . 2 . 9
D. 145 = 2 . 3 . 5 . 9
Hướng dẫn giải
Lời giải
Ta có thể phân tích số 145 ra thừa số bằng cách viết “rẽ nhánh” hoặc “theo cột dọc”.
Phân tích số 145 ra thừa số nguyên tố theo cột dọc như sau:
Vậy 145 = 5 . 29.
Chọn đáp án B.
Câu 8: Cho a2 . b . 7 = 140, với a, b là các số nguyên tố. Vậy a có giá trị bằng bao nhiêu?
A. 1
B. 2
C. 3
D. 4
Hướng dẫn giải
Lời giải
Ta có a2 . b . 7 = 140
Suy ra: a2 . b = 140 : 7 = 20 = 4 . 5 = 22 . 5
Vậy giá trị của a là 2.
Chọn đáp án B.
Câu 9: Khi phân tích các số 2 150; 1 490; 2 340 ra thừa số nguyên tố thì số nào có chứa tất cả các thừa số nguyên tố 2, 3 và 5?
A. 2 340
B. 2 150
C. 1 490
D. Cả ba số trên
Hướng dẫn giải
Lời giải
Cách 1: Ta phân tích các số 2 150; 1 490; 2 340 ra thừa số nguyên tố.
Ta có:
Do đó: 2 150 = 2 . 5 . 5 . 43 = 2 . 52 . 43
1 490 = 2 . 5 . 149
2 340 = 2 . 2 . 3 . 3 . 5 . 13 = 22 . 32 . 5 . 13
Vậy ta thấy trong các số đã cho, khi phân tích ra thừa số nguyên tố, chỉ có số 2 340 là có chứa tất cả các thừa số nguyên tố 2, 3 và 5.
Cách 2: Ta áp dụng dấu hiệu chia hết, thấy số 2 340 chia hết cho cả 2, 3 và 5 nên thỏa mãn yêu cầu bài toán.
Chọn đáp án A.
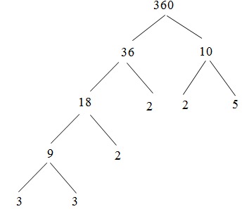
Câu 10: Số 360 khi phân tích được thành thừa số nguyên tố, hỏi tích đó có bao nhiêu thừa số là số nguyên tố?
A. 3
B. 4
C. 5
D. 6
Hướng dẫn giải
Lời giải
Ta phân tích 360 ra thừa số nguyên tố bằng cách viết rẽ nhánh như sau:
Ta có: 360 = 36 . 10

Do đó: 360 = 2 . 2 . 2 . 3 . 3 . 5 = 23 . 32 . 5
Vậy khi phân tích 360 ra thừa số nguyên tố, tích đó có ba thừa số là số nguyên tố.
Chọn đáp án A.
Câu 11: Trong các số sau, số nào là tích của ba số tự nhiên liên tiếp?
A. 2 279
B. 46 620
C. 3 953
D. 6 059
Hướng dẫn giải
Lời giải
Phân tích các số đã cho ra thừa số nguyên tố sau đó phân tích thành tích, ta được:
2 279 = 43 . 53
46 620 = 22 . 32 . 5 . 7 . 37 = (5 . 7) . (22 . 32) . 37 = 35 . 36 . 37
3 953 = 59 . 67
6 059 = 73 . 83
Vậy số 46 620 phân tích được thành tích ba số tự nhiên liên tiếp.
Chọn đáp án B.
Câu 12: Một hình vuông có diện tích là 5 929 m2. Tính cạnh của hình vuông đó.
A. 44
B. 77
C. 73
D. 69
Hướng dẫn giải
Lời giải
Ta phân tích số 5 929 ra thừa số nguyên tố:
Do đó: 5 929 = 7 . 7 . 11 . 11 = 72 . 112 = (7 . 11) . (7 . 11) = 77 . 77.
Vậy cạnh của hình vuông bằng 77 m.
Chọn đáp án B.
Câu 13: Hãy viết tập hợp A tất cả các ước của 24 :
A. A = {1; 2}
B. A = {1; 2; 4}
C. A = {1; 2; 4; 8}
D. A = {1; 2; 4; 8; 16}
Hướng dẫn giải
Lời giải
Các ước của 24 là: 1; 2; 22 = 4; 23 = 8; 2 4 = 16
Vậy các ước của 24 là 1, 2, 4, 8, 16.
Do đó ta viết tập hợp A: A = {1; 2; 4; 8; 16}.
Chọn đáp án D.
Câu 14: Cho số 150 = 2 . 3 . 52, số lượng ước của 150 là bao nhiêu?
A. 6
B. 7
C. 8
D. 12
Hướng dẫn giải
Lời giải
Lý thuyết: Nếu m = ax . by . cz, với a, b, c là số nguyên tố thì m có (x + 1)(y + 1)(z + 1) ước.
Phân tích số 150 ra thừa số nguyên tố:
Ta có: 150 = 2 . 3 . 52 với x = 1; y = 1; z = 2
Vậy số lượng ước số của 150 là (1 + 1)(1 + 1)(2 + 1) = 12 ước.
Chọn đáp án D.
Câu 15: Cho a = 22 . 7, hãy viết tập hợp Ư(a) tất cả các ước của a.
A. Ư(a) = {4; 7}
B. Ư(a) = {1; 4; 7}
C. Ư(a) = {1; 2; 4; 7; 28}
D. Ư(a) = {1; 2; 4; 7; 14; 28}
Hướng dẫn giải
Lời giải
Ta có: a = 22 . 7 = 4 . 7 = 28
28 = 28 . 1 = 14 . 2 = 7 . 4 = 7 . 2 . 2
Do đó ta tìm được các ước của 28 là: 1, 2, 4, 7, 14, 28.
Vậy Ư(28) = {1; 2; 4; 7; 14; 28}.
Chọn đáp án D.
Câu 16: Trong các số tự nhiên sau, số có ước nhiều nhất là:
A. 1 464
B. 496
C. 1 035
D. 1 517
Hướng dẫn giải
Lời giải
Lý thuyết: Nếu m = ax . by . cz, với a, b, c là số nguyên tố thì m có (x + 1)(y + 1)(z + 1) ước.
Vậy ta phân tích các số đã cho ra thừa số nguyên tố rồi tìm các ước của số đó.
1 464 = 23 . 3 . 61 có (3 + 1)(1 + 1)(1 + 1) = 16 ước
496 = 24 . 31 có (4 + 1)(1 + 1) = 10 ước
1 035 = 32 . 5 . 23 có (2 + 1)(1 + 1)(1 + 1) = 12 ước
1 517 = 37 . 41 có (1 + 1)(1 + 1) = 4 ước
Vậy số tự nhiên có ước nhiều nhất là 1 464.
Chọn đáp án A.
Câu 17: Tìm số tự nhiên n biết 1 + 2 + 3 + … + n = 465.
A. 27
B. 28
C. 29
D. 30
Hướng dẫn giải
Lời giải
Ta tính tổng: 1 + 2 + 3 + … + n
Ta thấy tổng trên có: (n – 1) : 1 + 1 = n (số hạng)
Do đó: 1 + 2 + 3 + … + n = n . (n + 1) : 2
Theo đề bài ta được: n . (n + 1) : 2 = 465
Suy ra: n . (n + 1) = 465 . 2 = 930
Nhận thấy tích n . (n + 1) là tích của hai số tự nhiên liên tiếp.
Do đó ta phân tích 930 ra thừa số nguyên tố sau đó phân tích thành tích, ta được:
930 = 2 . 3 . 5 . 31 = (2 . 3 . 5) . 31 = 30 . 31 = 30 . (30 + 1)
Khi đó: n . (n + 1) = 30 . (30 + 1)
Vậy n = 30.
Chọn đáp án D.
Câu 18: Chọn câu đúng.
A.Mọi số tự nhiên lớn hơn 1 đều phân tích được thành tích các thừa số nguyên tố
B.Chỉ các số nguyên tố mới phân tích được thành tích các số nguyên tố
C.Chỉ các hợp số mới phân tích được thành tích các số nguyên tố
D.Cả A, B, C đều sai
Hướng dẫn giải
Lời giải
Mọi số tự nhiên lớn hơn 1 đều phân tích được thành tích các thừa số nguyên tố nên A đúng.
Chọn đáp án A.
Câu 19: Phân tích số 24 thành thừa số nguyên tố:
A.24 = 2 . 12
B.24 = 2 + 19 + 3
C.24 = 2 + 2 + 2 + 3
D.24 = 23 . 3
Hướng dẫn giải
Lời giải
Nhận thấy,
+ Đáp án A: 12 không phải số nguyên tố nên A sai
+ Đáp án B và đáp án C là phân tích 24 thành tổng các số hạng nên đây không phải là phân tích một số ra thừa số nguyên tố nên B và C sai
+ Đáp án D: Ta có: 23 . 3 = 8 . 3 = 24, hơn nữa, 2 và 3 là các số nguyên tố nên đáp án D đúng.
Chọn đáp án D.
B. Lý thuyết Phân tích một số ra thừa số nguyên tố
I. Cách tìm một ước nguyên tố của một số
Để tìm một ước nguyên tố của số tự nhiên n lớn hơn 1, ta có thể làm như sau: lần lượt thực hiện phép chia n cho các số nguyên tố theo thứ tự tăng dần 2, 3, 5, 7, 11, 13, …
Khi đó, phép chia hết đầu tiên cho ta số chia là một ước nguyên tố của n.
Ví dụ: Tìm một ước nguyên tố của 217.
Lời giải:
Theo dấu hiệu chia hết, số 217 không chia hết cho các số nguyên tố 2, 3, 5. Ta có: 217 = 7 . 31. Vì thế 7 là một ước nguyên tố của 217.
II. Phân tích một số ra thừa số nguyên tố
+ Phân tích một số tự nhiên lớn hơn 1 ta thừa số nguyên tố là viết số đó dưới dạng một tích các thừa số nguyên tố.
Lưu ý: Khi phân tích một số ra thừa số nguyên tố ta nên chia mỗi số trong khi phân tích cho ước nguyên tố nhỏ nhất của nó.
Cứ tiếp tục chia như thế cho đến khi được thương là 1.
+ Ta có thể phân tích một số ra thừa số nguyên tố bằng cách viết “rẽ nhánh” và “theo cột dọc”.
Ví dụ: Phân tích số 40 ra thừa số nguyên tố bằng cách viết “rẽ nhánh” và “theo cột dọc”.
Lời giải:
+ Cách viết “rẽ nhánh”:

Do đó: 40 = 2 . 2 . 2 . 5 = 23 . 5
+ Cách viết “theo cột dọc”:
Vậy ta phân tích được: 40 = 2 . 2 . 2 . 5 = 23 . 5.
Chú ý:
+ Dạng phân tích ra thừa số nguyên tố của một số nguyên tố là chính số đó.
+ Mọi hợp số đều phân tích được ra thừa số nguyên tố.
+ Thông thường, khi phân tích một số tự nhiên ra thừa số nguyên tố, các ước nguyên tố được viết theo thứ tự tăng dần.
+ Ngoài cách làm như trên, ta cũng có thể phân tích một số ra thừa số nguyên tố bằng cách viết số đó thành tích của hai thừa số một cách linh hoạt.
Ví dụ: Phân tích số 450 ra thừa số nguyên tố.
Ta có: 450 = 9 . 50

Vậy 450 = 3 . 3 . 2 . 5 . 5 = 2 . 32 . 52.
Nhận xét: Dù phân tích một số ra thừa số nguyên tố bằng cách nào thì cuối cùng ta cũng được cùng một kết quả.