Giải vở bài tập Toán lớp 3 trang 62, 63 Bài 24: Gấp một số lên một số lần
Video giải vở bài tập Toán lớp 3 trang 62, 63 Bài 24: Gấp một số lên một số lần – Kết nối tri thức
Vở bài tập Toán lớp 3 Tập 1 trang 62 Bài 24 Tiết 1
Vở bài tập Toán lớp 3 trang 62 Bài 1: Số?

Lời giải
Khi thêm vào số đã cho 7 đơn vị, ta cộng số đã cho với 7.
Khi gấp số đã cho lên 7 lần, ta nhân số đã cho với 7.
Như vậy, ta được bảng sau:

Vở bài tập Toán lớp 3 trang 62 Bài 2: Nối (theo mẫu).

Lời giải
Ta có:
11 + 8 = 19
11 × 8 = 88
Ta có:
17 + 2 = 19
17 × 2 = 34
Ta có:
24 + 4 = 28
24 × 4 = 96
Ta nối như sau:

Vở bài tập Toán lớp 3 trang 62 Bài 3: Năm nay con 5 tuổi, tuổi bố gấp 7 lần tuổi con. Hỏi năm nay bố bao nhiêu tuổi?
Lời giải
Năm nay, số tuổi của bố là:
5 × 7 = 35 (tuổi)
Đáp số: 35 tuổi.
Vở bài tập Toán lớp 3 trang 62 Bài 4: Có 8 bạn nữ và một số bạn nam tham gia bữa tiệc sinh nhật của Rô-bốt. Biết số bạn nam gấp 3 lần số bạn nữ. Hỏi có bao nhiêu bạn nam tham gia bữa tiệc sinh nhật của Rô-bốt?
Lời giải
Số bạn nam tham gia bữa tiệc sinh nhật của Rô-bốt là:
8 × 3 = 24 (bạn)
Đáp số: 24 bạn.
Vở bài tập Toán lớp 3 Tập 1 trang 63 Bài 24 Tiết 2
Vở bài tập Toán lớp 3 trang 63 Bài 1: Số?

Lời giải
a) Thêm vào số đã cho 7 đơn vị nghĩa là cộng số đã cho với 7. Như vậy, ta có:
3 + 7 = 10
Ta điền 10.
b) Gấp số đã cho lên 9 lần nghĩa là nhân số đã cho với 9. Như vậy, ta có:
7 × 9 = 63
Ta điền 63.
c) Thêm vào số đã cho 3 đơn vị nghĩa là cộng số đã cho với 3. Như vậy, ta có:
8 + 3 = 11
Ta điền 11.
d) Gấp số đã cho lên 7 lần nghĩa là nhân số đã cho với 7. Như vậy, ta có:
3 × 7 = 21
Ta điền 21.
Vở bài tập Toán lớp 3 trang 63 Bài 2:
?
a) Gấp 6 lên 3 lần thì được 18. ![]()
b) Gấp 7 lên 5 lần thì được 30. ![]()
c) Thêm 3 đơn vị vào 6 thì được 18. ![]()
d) Thêm 5 đơn vị vào 7 thì được 12. ![]()
Lời giải
a) Gấp số đã cho lên 3 lần nghĩa là nhân số đã cho với 3. Như vậy, ta có:
6 × 3 = 18
Vậy nhận định “Gấp 6 lên 3 lần thì được 18.” đúng.
b) Gấp số đã cho lên 5 lần nghĩa là nhân số đã cho với 5. Như vậy, ta có:
7 × 5 = 35
Vậy nhận định “Gấp 7 lên 5 lần thì được 30.” sai.
c) Thêm vào số đã cho 3 đơn vị nghĩa là cộng số đã cho với 3. Như vậy, ta có:
6 + 3 = 9
Vậy nhận định “Thêm 3 đơn vị vào 6 thì được 18.” sai.
d) Thêm vào số đã cho 5 đơn vị nghĩa là cộng số đã cho với 5. Như vậy, ta có:
7 + 5 = 12
Vậy nhận định “Thêm 5 đơn vị vào 7 thì được 12.” đúng.
Vậy ta điền vào ô trống như sau.
a) Gấp 6 lên 3 lần thì được 18. ![]()
b) Gấp 7 lên 5 lần thì được 30. ![]()
c) Thêm 3 đơn vị vào 6 thì được 18. ![]()
d) Thêm 5 đơn vị vào 7 thì được 12. ![]()
Vở bài tập Toán lớp 3 trang 63 Bài 3: Mỗi cái bánh có thể mời 3 bạn ăn chung. Hỏi với 9 cái bánh thì có thể mời bao nhiêu bạn ăn chung?
Lời giải
Với 9 cái bánh thì có thể mời số bạn ăn chung là:
3 × 9 = 27 (cái bánh)
Đáp số: 27 cái bánh.
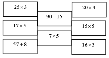
Vở bài tập Toán lớp 3 trang 63 Bài 4: Tô màu các ô ghi phép tính có kết quả bằng 75.

Lời giải
25 × 3 = 75
17 × 5 = 75
57 + 8 = 65
90 – 15 = 75
20 × 4 = 80
15 × 5 = 75
16 × 3 = 48
7 × 5 = 35
Ta được kết quả tô màu như sau:

Bài giảng Toán lớp 3 trang 62, 63 Bài 24: Gấp một số lên một số lần – Kết nối tri thức
Xem thêm các bài giải VBT Toán lớp 3 Kết nối tri thức hay, chi tiết khác:
Bài 23: Nhân số có hai chữ số với số có một chữ số
Bài 24: Gấp một số lên một số lần
Bài 25: Phép chia hết, phép chia có dư
Bài 26: Chia số có hai chữ số cho số có một chữ số
Bài 27: Giảm một số đi một số lần