Skip to content

Học tập lớp 12

  • Trắc nghiệm Holland
  • Tính điểm xét tuyển
  • Danh sách trường Đại học

Học tập lớp 12

  • Home » 
  • Toán lớp 4

Giải SGK Toán lớp 4 trang 83, 84, 85 Bài 62: Luyện tập chung | Kết nối tri thức

By Admin Lop12.com 10/02/2026 0

Giải bài tập Toán lớp 4 trang 83, 84, 85 Bài 62: Luyện tập chung

Luyện tập (trang 83)

Giải Toán lớp 4 trang 83 Tập 2

Giải Toán lớp 4 Tập 2 trang 83 Bài 1: Tính.

a) 23+49

b) 110+25

c) 722−311

d) 56−512

Lời giải:

a) 23+49=69+49=6+49=109

b) 110+25=110+410=1+410=510=12

c) 722−311=722−622=7−622=122

d) 56−512=1012−512=10−512=512

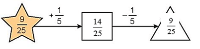
Giải Toán lớp 4 Tập 2 trang 83 Bài 2: Tìm phân số thích hợp.

Toán lớp 4 Kết nối tri thức Bài 62: Luyện tập chung (trang 83 Tập 2) | Giải Toán lớp 4

Lời giải:

Toán lớp 4 Kết nối tri thức Bài 62: Luyện tập chung (trang 83 Tập 2) | Giải Toán lớp 4

Giải Toán lớp 4 Tập 2 trang 83 Bài 3: Tính bằng cách thuận tiện.

a) 5991000+3771000+11000

b) 154+1516+516

Lời giải:

a) 5991000+3771000+11000

= (5991000+11000)+3771000

= 6001000+3771000

= 9771000

b) 154+1516+516

= 154+(1516+516)

= 154+2016

= 154+54

= 5

Giải Toán lớp 4 Tập 2 trang 83 Bài 4: Anh A Phan, chị Rang Hu và chú Y Phui cùng thu hoạch một rẫy cà phê. Anh A Phan thu hoạch được 15 rẫy, chị Rang Hu thu hoạch được 310 rẫy, chú Y Phui thu hoạch được 720 rẫy. Hỏi cả ba người thu hoạch được bao nhiêu phần của rẫy cà phê?

Toán lớp 4 Kết nối tri thức Bài 62: Luyện tập chung (trang 83 Tập 2) | Giải Toán lớp 4

Lời giải:

Cả ba người thu hoạch được số phần của rẫy cà phê là:

15+310+720=420+620+720=1720 (rẫy)

Đáp số: 1720 rẫy cà phê

Toán lớp 4 trang 84 Luyện tập

Giải Toán lớp 4 trang 84 Tập 2

Giải Toán lớp 4 Tập 2 trang 84 Bài 1: Đ, S?

a) 12−18=38 ..?..

b) 710−15=65 ..?..

c) 54+512=516 ..?..

d) 36+23=76 ..?..

Lời giải:

a) Đúng. Vì 12−18=48−18=38

b) Sai. Vì 710−15=710−210=7−210=510=12

c) Sai. Vì 54+512=1512+512=15+512=2012=53

d) Đúng. Vì 36+23=36+46=76

Giải Toán lớp 4 Tập 2 trang 84 Bài 2: Rút gọn rồi tính.

a) 424+76

b) 1015−13

c) 2128−14

d) 3540+58

Lời giải:

a) 424+76=16+76=1+76=86=43

b) 1015−13=23−13=2−13=13

c) 2128−14=34−14=3−14=24=12

d) 3540+58=78+58=7+58=128=32

Giải Toán lớp 4 Tập 2 trang 84 Bài 3: Một xe ô tô chạy được 27 quãng đường trong giờ đầu tiên. Giờ tiếp theo, ô tô chạy thêm được 37 quãng đường. Hỏi sau hai giờ, ô tô chạy được mấy phần của quãng đường?

Lời giải:

Sau hai giờ, ô tô chạy được số phần của quãng đường là:

27+37=57 (quãng đường)

Đáp số: 57 quãng đường

Giải Toán lớp 4 Tập 2 trang 84 Bài 4: Một cây gỗ dài 174m. Rô-bốt cưa cây gỗ đó thành ba khúc. Biết rằng khúc gỗ thứ nhất dài 32m, khúc gỗ thứ hai dài 98m. Tính chiều dài của khúc gỗ còn lại.

Toán lớp 4 Kết nối tri thức Bài 62: Luyện tập chung (trang 83 Tập 2) | Giải Toán lớp 4

Lời giải:

Chiều dài của khúc gỗ còn lại là:

174−32−98=138 (m)

Đáp số: 138 m

Luyện tập (trang 84, 85)

Giải Toán lớp 4 Tập 2 trang 84 Bài 1: Tính (theo mẫu).

Mẫu: 2+16=126+16=136; 1−14=44−14=34

a) 1+49

b) 5+12

c) 3−56

d) 317−2

Lời giải:

a) 1+49=99+49=139

b) 5+12=102+12=112

c) 3−56=186−56=136

d) 317−2=317−147=177

Giải Toán lớp 4 Tập 2 trang 84 Bài 2: Tìm phân số thích hợp

Toán lớp 4 Kết nối tri thức Bài 62: Luyện tập chung (trang 83 Tập 2) | Giải Toán lớp 4

Lời giải:

a)

Toán lớp 4 Kết nối tri thức Bài 62: Luyện tập chung (trang 83 Tập 2) | Giải Toán lớp 4

b)

Toán lớp 4 Kết nối tri thức Bài 62: Luyện tập chung (trang 83 Tập 2) | Giải Toán lớp 4

Giải Toán lớp 4 trang 85 Tập 2

Giải Toán lớp 4 Tập 2 trang 85 Bài 3: Rô-bốt còn 712 chai nước giặt. Rô-bốt quyết định dùng 13 chai nước giặt để giặt chăn, rồi dùng thêm 16 chai nước giặt để giặt quần áo. Hỏi khi ấy chai nước giặt còn lại mấy phần?

Toán lớp 4 Kết nối tri thức Bài 62: Luyện tập chung (trang 83 Tập 2) | Giải Toán lớp 4

Lời giải:

Chai nước giặt còn lại số phần là:

712−13−16=112 (chai)

Đáp số: 112 chai

Giải Toán lớp 4 Tập 2 trang 85 Bài 4: Tìm phân số thích hợp.

Toán lớp 4 Kết nối tri thức Bài 62: Luyện tập chung (trang 83 Tập 2) | Giải Toán lớp 4

Lời giải:

a) 172−316=103

Phân số cần tìm là: 103

b) 203−176=236

336−236=106=53

Phân số cần tìm là: 53

Xem thêm các bài giải SGK Toán lớp 4 Kết nối tri thức hay, chi tiết khác:

Bài 61: Phép trừ phân số

Bài 62: Luyện tập chung

Bài 63: Phép nhân phân số

Bài 64: Phép chia phân số

Bài 65: Tìm phân số của một số

Tags : Tags Giải bài tập SGK Toán lớp 4
Share
facebookShare on Facebook

Bài liên quan

Giải SGK Toán lớp 4 trang 42, 43, 44 Bài 12: Các số trong phạm vi lớp triệu | Kết nối tri thức

Giải SGK Toán lớp 4 trang 94, 95, 96, 97 Bài 28: Thực hành vẽ hai đường thẳng vuông góc | Kết nối tri thức

Giải SGK Toán lớp 4 trang 23, 24, 25, 26 Bài 44: Chia cho số có hai chữ số | Kết nối tri thức

Giải SGK Toán lớp 4 trang 74, 75, 76, 77, 78, 79 Bài 60: Phép cộng phân số | Kết nối tri thức

Chuyên đề Tìm X lớp 4 (lý thuyết và 5 dạng bài tập)

Vở bài tập Toán lớp 4 Bài 16: Luyện tập chung trang 53 | Giải VBT Toán lớp 4 Kết nối tri thức

Vở bài tập Toán lớp 4 Bài 32: Luyện tập chung | Giải VBT Toán lớp 4 Kết nối tri thức

Vở bài tập Toán lớp 4 Bài 48: Luyện tập chung | Giải VBT Toán lớp 4 Kết nối tri thức

0 Góp ý
Phản hồi nội tuyến
Xem tất cả bình luận

Mục lục

  1. Giải sgk Toán lớp 4 Kết nối tri thức | Giải bài tập Toán lớp 4 Kết nối tri thức Tập 1, Tập 2 (hay, chi tiết)
  2. Giải SGK Toán lớp 4 trang 6, 7, 8 Bài 1: Ôn tập các số đến 100 000 | Kết nối tri thức
  3. Giải SGK Toán lớp 4 trang 9, 10, 11 Bài 2: Ôn tập các phép tính trong phạm vi 100 000 | Kết nối tri thức
  4. Giải SGK Toán lớp 4 trang 12, 13 Bài 3: Số chẵn, số lẻ | Kết nối tri thức
  5. Giải SGK Toán lớp 4 trang 15, 16, 17 Bài 4: Biểu thức chữ | Kết nối tri thức
  6. Giải SGK Toán lớp 4 trang 19, 20 Bài 5: Giải bài toán có ba bước tính | Kết nối tri thức
  7. Giải SGK Toán lớp 4 trang 21, 22 Bài 6: Luyện tập chung | Kết nối tri thức
  8. Giải SGK Toán lớp 4 trang 24, 25 Bài 7: Đo góc, đơn vị đo góc | Kết nối tri thức
  9. Giải SGK Toán lớp 4 trang 26, 27, 28, 29 Bài 8: Góc nhọn, góc tù, góc bẹt | Kết nối tri thức
  10. Giải SGK Toán lớp 4 trang 31, 32 Bài 9: Luyện tập chung | Kết nối tri thức
  11. Giải SGK Toán lớp 4 trang 34, 35, 36 Bài 10: Số có sáu chữ số. Số 1 000 000 | Kết nối tri thức
  12. Giải SGK Toán lớp 4 trang 37, 38, 39, 40 Bài 11: Hàng và lớp | Kết nối tri thức
  13. Giải SGK Toán lớp 4 trang 42, 43, 44 Bài 12: Các số trong phạm vi lớp triệu | Kết nối tri thức
  14. Giải SGK Toán lớp 4 trang 45, 46 Bài 13: Làm tròn số đến hàng trăm nghìn | Kết nối tri thức
  15. Giải SGK Toán lớp 4 trang 47, 48, 49 Bài 14: So sánh các số có nhiều chữ số | Kết nối tri thức
  16. Giải SGK Toán lớp 4 trang 50, 51 Bài 15: Làm quen với dãy số tự nhiên | Kết nối tri thức
  17. Giải SGK Toán lớp 4 trang 52, 53, 54, 55 Bài 16: Luyện tập chung | Kết nối tri thức
  18. Giải SGK Toán lớp 4 trang 56, 57, 58, 59 Bài 17: Yến, tạ, tấn | Kết nối tri thức
  19. Giải SGK Toán lớp 4 trang 60, 61, 62, 63, 64 Bài 18: Đề-xi-mét vuông, mét vuông, mi-li-mét vuông | Kết nối tri thức
  20. Giải SGK Toán lớp 4 trang 67, 68 Bài 19: Giây, thế kỉ | Kết nối tri thức

Copyright © 2026 Học tập lớp 12 - Sách Toán - Học Tập AI
  • Sitemap
  • Chính sách
  • Giới thiệu
  • Hướng dẫn
  • Kết quả
  • Liên hệ
Back to Top
Menu
  • Sitemap
  • Chính sách
  • Giới thiệu
  • Hướng dẫn
  • Kết quả
  • Liên hệ
wpDiscuz